○医療法施行細則
昭和三〇年六月二日
規則第四〇号
医療法施行細則(昭和二十五年十二月東京都規則第二百九号)を次のように改正する。
医療法施行細則
(書類の経由)
第一条 医療法(昭和二十三年法律第二百五号。以下「法」という。)、医療法施行令(昭和二十三年政令第三百二十六号。以下「令」という。)、医療法施行規則(昭和二十三年厚生省令第五十号。以下「規則」という。)及びこの細則の定めるところにより、知事に提出する申請書又は届書(医療法人に関するものを除く。)は、市町村(八王子市及び町田市を除く。)の存する区域にあつては、病院、診療所又は助産所の所在地を管轄する保健所長を経由しなければならない。
(昭五〇規則六八・平一二規則二三一・平一八規則二五八・平二二規則二〇四・一部改正)
(平一九規則二三七・全改、令六規則二〇・一部改正)
(医療機能情報の変更の報告)
第二条の二 法第六条の三第二項の規定による病院等の管理者の当該病院等に関する情報の変更の報告は、別記第一号様式の二による報告書により行うものとする。
(平一九規則二三七・追加)
一 病院開設許可申請書 別記第一号様式の三
二 診療所開設許可申請書 別記第二号様式
三 歯科診療所開設許可申請書 別記第三号様式
(平一九規則二三七・一部改正)
第四条 規則第二条第一項の規定による助産所の開設許可申請書は、別記第四号様式による。
(開設許可書の交付)
第四条の二 知事は、法第七条第一項の規定により病院、診療所又は助産所の開設の許可をしたときは、申請した者に対して、別記第四号様式の二による許可書を交付する。
(昭六一規則一八〇・追加)
(開設許可事項一部変更許可申請書等)
第五条 法第七条第二項の規定により病院、診療所又は助産所の開設許可事項を変更しようとするときの許可申請書は、別記第五号様式による。
2 知事は、法第七条第二項の規定により変更の許可をしたときは、申請した者に対して、別記第五号様式の二による許可書を交付する。
(昭五〇規則六八・昭六一規則一八〇・平一〇規則一四三・一部改正)
(平一〇規則一四三・追加、平一三規則二九・平一九規則八・平二〇規則二四二・一部改正)
(昭六一規則一八〇・全改)
一 診療所開設届書 別記第七号様式
二 歯科診療所開設届書 別記第八号様式
三 助産所開設届書 別記第九号様式
(平一三規則二九・一部改正)
(開設許可事項変更届)
第八条 令第四条第一項若しくは第三項又は令第四条の二第二項の規定による病院、診療所又は助産所の開設許可事項又は開設届出事項を変更したときの届出は、別記第十号様式による。
(昭五〇規則六八・平一〇規則一四三・一部改正)
(地域医療支援病院名称承認申請書等)
第九条 規則第六条の規定による地域医療支援病院の名称承認申請書は、別記第十一号様式による。
2 知事は、法第四条第一項の規定により地域医療支援病院の名称の承認をしたときは、申請した者に対して、別記第十一号様式の二による承認書を交付する。
3 規則第九条の二第三項の規定による知事が公表する地域医療支援病院の業務に関する報告書の閲覧をしようとする場合の請求書は、別記第十一号様式の三による。
(昭六一規則一八〇・平一〇規則一四三・平一九規則二三三・一部改正)
(専属薬剤師免除許可申請書等)
第十条 規則第七条の規定による病院又は医師が常時三人以上勤務する診療所に専属薬剤師を置かないときの許可申請書は、別記第十二号様式による。
2 知事は、法第十八条ただし書の規定により専属薬剤師を置かないことの許可をしたときは、申請した者に対して、別記第十二号様式の二による許可書を交付する。
(昭六一規則一八〇・一部改正)
(休止、廃止及び再開届書)
第十一条 法第八条の二第二項の規定による病院、診療所又は助産所を休止したときの届書及び法第九条第一項の規定による病院、診療所又は助産所を廃止したときの届書は、別記第十三号様式による。
2 法第八条の二第二項の規定による病院、診療所又は助産所を再開したときの届書は、別記第十四号様式による。
(平一三規則二九・一部改正)
(開設者の死亡、失そう届書)
第十二条 法第九条第二項の規定による病院、診療所または助産所の開設者の死亡または失そうの届書は、別記第十五号様式による。
(開設者が他の者を管理者とする許可申請書等)
第十三条 規則第八条の規定による医師、歯科医師又は助産師の開設した病院、診療所又は助産所を他の者に管理させようとするときの許可申請書は、別記第十六号様式による。
2 知事は、法第十二条第一項ただし書の規定により管理者を他の者とすることの許可をしたときは、申請した者に対して、別記第十六号様式の二による許可書を交付する。
(昭六一規則一八〇・平一四規則一七・一部改正)
(二箇所(以上)管理許可申請書等)
第十四条 規則第九条の規定による他の病院、診療所又は助産所を管理しようとするときの許可申請書は、別記第十七号様式による。
2 知事は、法第十二条第二項の規定により二箇所以上管理することの許可をしたときは、申請した者に対して、別記第十七号様式の二による許可書を交付する。
(昭六一規則一八〇・一部改正)
(用途及び定床数の表示)
第十五条 病院、診療所または助産所の管理者は、各室ごとに用途を表示しなければならない。
2 患者を入院させるための施設及び入所施設については、定床数を表示しなければならない。
(平一三規則二九・一部改正)
第十六条 削除
(昭六一規則一八〇)
(宿直医師免除承認申請書等)
第十七条 法第十六条ただし書及び規則第九条の十五の二の規定による医業を行う病院に宿直医師を置かないときの承認申請書は、別記第十八号様式による。
2 知事は、法第十六条ただし書及び規則第九条の十五の二の規定により宿直医師の免除の承認をしたときは、申請した者に対して、別記第十九号様式による承認書を交付する。
(昭六一規則一八〇・平三〇規則一二九・一部改正)
(患者保護及び感染予防対策)
第十八条 精神病室、感染症病室及び結核病室は、次に掲げる措置をしなければならない。
一 病室は、その種患者の専用とすること。
二 各病棟には、その種患者を専ら看護する看護師の勤務場所を設けること。
三 便所は、その種患者の専用とし、かつ、精神科病院又は結核病床数百以上を有する病院にあつては、入口から男女専用とすること。
四 精神科病院又は結核病床数五十以上を有する病院にあつては、患者専用の入浴施設を設けること。
五 精神病室にあつては、外部から自由に望見できない施設を設けること。
六 精神病室又は同病棟が木造のときは、保護室は一階以外に設けないこと。
(昭六一規則一八〇・平一一規則四四・平一三規則二九・平一四規則一七・平一八規則二五八・一部改正)
第十九条 削除
(平一三規則二九)
2 法第二十七条の検査は、実地検査(検査の対象とする構造設備について、知事が実地に行う検査をいう。以下同じ。)によるものとする。
一 病室、手術室又は診療用放射線に関する構造設備以外の構造設備の内容を変更する場合
二 工事を伴わない病室内の病床数の減少等、法及び規則において規定される構造設備基準に抵触する可能性がない範囲で変更を行う場合
三 開設者の変更に伴い、新規開設となる場合であつて、構造設備の変更を生じないとき。
4 前項の自主検査による場合は、申請者は、第一項の使用許可申請書に、別記第二十一号様式の二による検査結果届出書を添付しなければならない。
5 法第二十七条の規定による使用許可証は、別記第二十一号様式の三又は第二十一号様式の四による。
(昭六一規則一八〇・平元規則七二・平一三規則二九・一部改正)
(診療用エックス線装置備付届)
第二十一条 規則第二十四条の二の規定による病院又は診療所に診療用エックス線装置を備えたときの届書は、別記第二十二号様式による。
(昭三一規則七一・昭四〇規則一九二・昭六一規則一八〇・平一二規則二三一・一部改正)
(診療用高エネルギー放射線発生装置備付届)
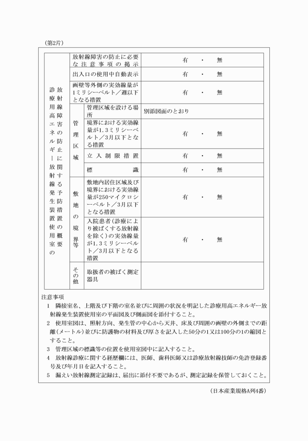
第二十二条 規則第二十五条の規定による病院または診療所に診療用高エネルギー放射線発生装置を備えようとするときの届書は、別記第二十三号様式による。
(昭四〇規則一九二・全改)
(診療用放射線照射装置備付届)
第二十三条 規則第二十六条の規定による病院または診療所に診療用放射線照射装置を備えようとするときの届書は、別記第二十四号様式による。
(昭四〇規則一九二・全改)
(診療用放射線照射器具備付届)
第二十三条の二 規則第二十七条第一項及び第二項の規定による病院又は診療所に診療用放射線照射器具を備えようとするときの届け書は、別記第二十五号様式による。
(昭四〇規則一九二・追加、平元規則七二・一部改正)
(放射性同位元素装備診療機器備付届)
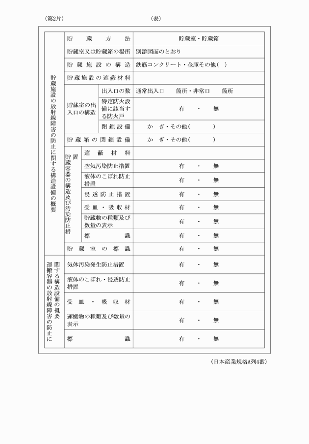
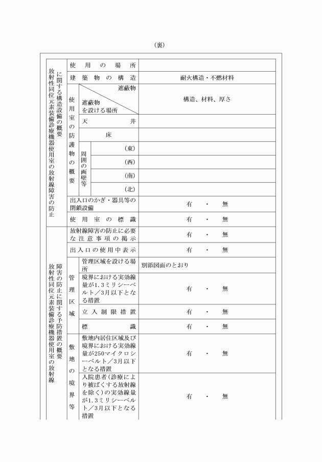
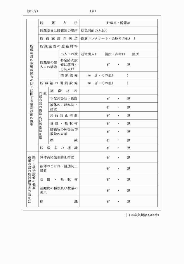
第二十三条の三 規則第二十七条の二の規定による病院又は診療所に放射性同位元素装備診療機器を備えようとするときの届け書は、別記第二十六号様式による。
(平元規則七二・追加)
(診療用放射性同位元素使用器具等の備付届)
第二十三条の四 規則第二十七条の三第一項又は第二十八条第一項の規定による病院又は診療所に診療用放射性同位元素使用器具、診療用放射性同位元素又は陽電子断層撮影診療用放射性同位元素を備えようとするときの届け書は、別記第二十七号様式による。
(昭四〇規則一九二・追加、平元規則七二・旧第二十三条の三繰下・一部改正、平一六規則二九五・令七規則一四一・一部改正)
(診療用放射線照射器具等の翌年使用予定届)
第二十三条の五 規則第二十七条第三項、第二十七条の三第二項又は第二十八条第二項の規定による翌年において使用を予定する診療用放射線照射器具、診療用放射性同位元素使用器具、診療用放射性同位元素又は陽電子断層撮影診療用放射性同位元素に係る届け書は、別記第二十八号様式による。
(昭四〇規則一九二・追加、平元規則七二・旧第二十三条の四繰下・一部改正、平一六規則二九五・令七規則一四一・一部改正)
一 診療用エックス線装置に関する変更届 別記第二十九号様式
二 診療用高エネルギー放射線発生装置に関する変更届、診療用放射線照射装置に関する変更届、診療用放射線照射器具に関する変更届、放射性同位元素装備診療機器に関する変更届、診療用放射性同位元素使用器具に関する変更届、診療用放射性同位元素に関する変更届及び陽電子断層撮影診療用放射性同位元素に関する変更届 別記第二十九号様式の二
(平元規則七二・全改、平一四規則一八七・平一六規則二九五・令七規則一四一・一部改正)
一 診療用エックス線装置廃止届 別記第三十号様式
二 診療用高エネルギー放射線発生装置廃止届、診療用放射線照射装置廃止届、診療用放射線照射器具廃止届、放射性同位元素装備診療機器廃止届、診療用放射性同位元素使用器具廃止届、診療用放射性同位元素廃止届及び陽電子断層撮影診療用放射性同位元素廃止届 別記第三十号様式の二
三 診療用放射性同位元素使用器具廃止後の措置届、診療用放射性同位元素廃止後の措置届及び陽電子断層撮影診療用放射性同位元素廃止後の措置届 別記第三十号様式の三
(平元規則七二・全改、平一四規則一八七・平一六規則二九五・令七規則一四一・一部改正)
第二十六条及び第二十七条 削除
(平一三規則二九)
(台帳の備付け)
第二十八条 知事は、病院台帳を備え、第一条の規定により病院に係る申請を許可し、又は届出を受理したときは、当該申請又は届出に係る事項を記録しなければならない。
2 前項の病院台帳には、次に掲げる事項を記録するものとする。
一 病院の名称及び所在地
二 開設者の氏名及び住所(法人にあつては、名称及び主たる事務所の所在地)
三 開設及び使用の許可年月日及び許可番号
四 開設年月日
五 管理者の氏名及び住所
六 診療科目及び許可病床数
七 その他知事が必要と認める事項
(令元規則八六・全改)
第二十九条 保健所長は、診療所台帳、歯科診療所台帳及び助産所台帳(以下「診療所台帳等」という。)を備え、第一条の規定により診療所又は助産所に係る申請を許可し、又は届出を受理したときは、当該申請又は届出に係る事項を記録しなければならない。
一 診療所台帳
イ 診療所の名称及び所在地
ロ 開設者の氏名及び住所(法人にあつては、名称及び主たる事務所の所在地)
ハ 開設及び使用の許可年月日及び許可番号
ニ 開設年月日
ホ 管理者の氏名及び住所
ヘ 診療科目及び許可病床数
ト その他保健所長が必要と認める事項
二 歯科診療所台帳
イ 歯科診療所の名称及び所在地
ロ 開設者の氏名及び住所(法人にあつては、名称及び主たる事務所の所在地)
ハ 開設及び使用の許可年月日及び許可番号
ニ 開設年月日
ホ 管理者の氏名及び住所
ヘ 診療科目及び許可病床数
ト その他保健所長が必要と認める事項
三 助産所台帳
イ 助産所の名称及び所在地
ロ 開設者の氏名及び住所(法人にあつては、名称及び主たる事務所の所在地)
ハ 開設及び使用の許可年月日及び許可番号
ニ 開設年月日
ホ 管理者の氏名及び住所
ヘ 分べんを取り扱う場合は、嘱託医師の氏名及び住所並びに嘱託する病院又は診療所の名称及び所在地
ト その他保健所長が必要と認める事項
(令元規則八六・全改)
(医療法人設立認可申請書等)
第三十条 規則第三十一条の規定による設立の認可の申請書は、別記第三十六号様式による。
2 知事は、法第四十四条第一項の規定により設立の認可をしたときは、申請した者に対して、別記第三十七号様式による認可書を交付する。
(昭六一規則一八〇・追加)
(理事減員認可申請書等)
第三十条の二 規則第三十一条の五の規定による理事数を減員する場合の認可の申請書は、別記第三十七号様式の二による。
2 知事は、法第四十六条の五第一項ただし書の規定により理事数の減員の認可をしたときは、申請した者に対して、別記第三十七号様式の三による認可書を交付する。
(平九規則四五・追加、平一九規則二三三・令元規則一八・一部改正)
(社会医療法人認定申請書等)
第三十条の三 令第五条の五の規定による社会医療法人に係る認定の申請書は、別記第三十六号様式の二による。
2 知事は、法第四十二条の二第一項の規定により社会医療法人に係る認定をしたときは、申請した者に対して、別記第三十七号様式の四による認定書を交付する。
(平一九規則二三三・追加)
(実施計画認定申請書等)
第三十条の四 令第五条の五の二第二項の規定による実施計画の認定の申請書は、別記第三十七号様式の五による。
2 知事は、法第四十二条の三第一項の規定により実施計画に係る認定をしたときは、申請した者に対して、別記第三十七号様式の六による認定書を交付する。
(令元規則一八・追加)
(実施計画変更認定申請書等)
第三十条の五 令第五条の五の四の規定による実施計画の変更に係る認定の申請書は、別記第三十七号様式の七による。
2 知事は、令第五条の五の四の規定により実施計画の変更に係る認定をしたときは、申請した者に対して、別記第三十七号様式の八による認定書を交付する。
3 令第五条の五の四第三項の規定による実施計画の変更に係る届出は、別記第三十七号様式の九による。
(令元規則一八・追加)
(実施計画の実施状況の提出)
第三十条の六 令第五条の五の五第一項及び第二項の規定による認定実施計画の実施状況の提出に係る書類は、別記第三十七号様式の十による。
(令元規則一八・追加)
(理事長選任特例認可申請書等)
第三十一条 規則第三十一条の五の三の規定による医師又は歯科医師以外の理事のうちから理事長を選任する場合の認可の申請書は、別記第三十八号様式による。
2 知事は、法第四十六条の六第一項ただし書の規定により理事長選任の特例の認可をしたときは、申請した者に対して、別記第三十九号様式による認可書を交付する。
(昭六一規則一八〇・追加、平一九規則二三三・令元規則一八・一部改正)
(管理者理事特例認可申請書等)
第三十二条 規則第三十一条の五の二の規定による病院、診療所又は介護老人保健施設の管理者(指定管理者として管理する病院等の管理者を除く。以下この条において同じ。)の一部を理事に加えない場合の認可の申請書は、別記第四十号様式による。
2 知事は、法第四十六条の五第六項ただし書の規定により病院、診療所又は介護老人保健施設の管理者の一部を理事に加えないことの認可をしたときは、申請した者に対して、別記第四十一号様式による認可書を交付する。
(昭六一規則一八〇・追加、平一九規則二三三・令元規則一八・一部改正)
(定款等の変更認可申請書等)
第三十三条 規則第三十三条の二十五の規定による定款又は寄附行為の変更の認可の申請書は、別記第四十二号様式による。
2 知事は、法第五十四条の九第三項の規定により変更の認可をしたときは、申請した者に対して、別記第四十三号様式による認可書を交付する。
(昭六一規則一八〇・追加、令元規則一八・一部改正)
(定款等の変更届)
第三十四条 法第五十四条の九第五項の規定による定款又は寄附行為の変更届は、別記第四十四号様式による。
(昭六一規則一八〇・追加、令元規則一八・一部改正)
(事業報告等の届出)
第三十五条 法第五十二条第一項の規定による書類の届出は、別記第四十五号様式による。
(昭六一規則一八〇・追加、平一九規則二三三・平二二規則二八・令元規則一八・一部改正)
(事業報告等の閲覧)
第三十五条の二 法第五十二条第二項の規定により医療法人の定款若しくは寄附行為又は同条第一項の届出に係る書類を閲覧しようとする者は、知事が指定する情報処理システム(以下「情報処理システム」という。)を利用して、閲覧請求をしなければならない。
2 閲覧は、情報処理システムにより行うものとする。
3 知事は、必要があると認めたときは、臨時に閲覧に供しない日又は時間を定めることができる。この場合において、その旨を情報処理システム上に掲載するものとする。
4 知事は、情報処理システムの運用に支障がある行為をし、又はそのおそれがあると認められる者に対し、閲覧を停止し、又は禁止することができる。
(平一九規則二三三・追加、令五規則五〇・令五規則一三二・一部改正)
(経営情報等の報告)
第三十五条の三 法第六十九条の二第二項の規定による報告は、別記第四十五号様式の三による報告書により行うものとする。
(令五規則一三二・追加)
(解散認可申請書等)
第三十六条 規則第三十四条の規定による解散の認可の申請書は、別記第四十六号様式による。
2 知事は、法第五十五条第六項の規定により解散の認可をしたときは、申請した者に対して、別記第四十七号様式による認可書を交付する。
(昭六一規則一八〇・追加、平二〇規則二四二・一部改正)
(解散届)
第三十七条 法第五十五条第八項の規定による解散の届出は、別記第四十八号様式による。
(昭六一規則一八〇・追加、平二〇規則二四二・一部改正)
(残余財産処分認可申請書等)
第三十八条 良質な医療を提供する体制の確立を図るための医療法等の一部を改正する法律(平成十八年法律第八十四号)附則第十条第二項の規定によりなおその効力を有することとされた同法による改正前の法(以下「旧法」という。)第五十六条第二項又は第三項の規定による残余財産の処分の認可の申請書は、別記第四十九号様式による。
2 知事は、旧法第五十六条第二項又は第三項の規定により残余財産の処分の認可をしたときは、申請した者に対して、別記第五十号様式による認可書を交付する。
(昭六一規則一八〇・追加、平一九規則二三三・一部改正)
(吸収合併認可申請書等)
第三十九条 法第五十八条の二第四項の規定による吸収合併の認可の申請書は、別記第五十一号様式による。
2 知事は、法第五十八条の二第四項の規定により吸収合併の認可をしたときは、申請した者に対して、別記第五十二号様式による認可書を交付する。
(昭六一規則一八〇・追加、令元規則一八・一部改正)
(新設合併認可申請書等)
第三十九条の二 法第五十九条の二において読み替えて準用する法第五十八条の二第四項の規定による新設合併の認可の申請書は、別記第五十二号様式の二による。
2 知事は、法第五十九条の二において読み替えて準用する法第五十八条の二第四項の規定により新設合併の認可をしたときは、申請した者に対して、別記第五十二号様式の三による認可書を交付する。
(令元規則一八・追加)
(吸収分割認可申請書等)
第三十九条の三 法第六十条の三第四項の規定による吸収分割の認可の申請書は、別記第五十二号様式の四による。
2 知事は、法第六十条の三第四項の規定により吸収分割の認可をしたときは、申請した者に対して、別記第五十二号様式の五による認可書を交付する。
(令元規則一八・追加)
(新設分割認可申請書等)
第三十九条の四 法第六十一条の三において読み替えて準用する法第六十条の三第四項の規定による新設分割の認可の申請書は、別記第五十二号様式の六による。
2 知事は、法第六十一条の三において読み替えて準用する法第六十条の三第四項の規定により新設分割の認可をしたときは、申請した者に対して、別記第五十二号様式の七による認可書を交付する。
(令元規則一八・追加)
(登記事項届)
第四十条 令第五条の十二の規定による登記事項の届出は、別記第五十三号様式による。
(昭六一規則一八〇・追加、平一二規則二三一・平一九規則二三三・一部改正、令元規則一八・旧第四十一条繰上・一部改正)
(役員変更届)
第四十一条 令第五条の十三の規定による役員の変更の届出は、別記第五十四号様式による。
(昭六一規則一八〇・追加、平一二規則二三一・平一九規則二三三・一部改正、令元規則一八・旧第四十二条繰上・一部改正)
(医療連携推進法人認定申請書等)
第四十二条 規則第三十九条の四の規定による医療連携推進認定の申請書は、別記第五十五号様式による。
2 知事は、法第七十条の三第一項の規定により医療連携推進認定をしたときは、申請した者に対して、別記第五十六号様式による認定書を交付する。
(令元規則一八・追加)
(地域医療連携推進法人解散認可申請書等)
第四十三条 規則第三十九条の二十三の規定による地域医療連携推進法人の解散の認可の申請書は、別記第五十七号様式による。
2 知事は、法第七十条の十五において読み替えて準用する法第五十五条第六項の規定により地域医療連携推進法人の解散の認可をしたときは、申請した者に対して、別記第五十八号様式による認可書を交付する。
(令元規則一八・追加)
(地域医療連携推進法人解散届)
第四十四条 法第七十条の十五において読み替えて準用する法第五十五条第八項の規定による地域医療連携推進法人の解散の届出は、別記第五十九号様式による。
(令元規則一八・追加)
(地域医療連携推進法人定款変更認可申請書等)
第四十五条 規則第三十九条の二十四の規定による地域医療連携推進法人の定款変更の認可の申請書は、別記第六十号様式による。
2 知事は、法第七十条の十八第一項において読み替えて準用する法第五十四条の九第三項の規定により地域医療連携推進法人の定款変更の認可をしたときは、申請した者に対して、別記第六十一号様式による認可書を交付する。
(令元規則一八・追加)
(地域医療連携推進法人代表理事選定等認可申請書等)
第四十六条 規則第三十九条の二十七第一項の規定による地域医療連携推進法人の代表理事の選定の認可の申請書は、別記第六十二号様式による。
2 知事は、法第七十条の十九第一項の規定により、地域医療連携推進法人の代表理事の選定の認可をしたときは、申請した者に対して、別記第六十三号様式による認可書を交付する。
3 規則第三十九条の二十七第二項の規定による地域医療連携推進法人の代表理事の解職の申請書は、別記第六十四号様式による。
4 知事は、法第七十条の十九第一項の規定により、地域医療連携推進法人の代表理事の解職の認可をしたときは、申請した者に対して、別記第六十五号様式による認可書を交付する。
(令元規則一八・追加)
(地域医療連携推進法人の事業報告書等の届出)
第四十七条 法第七十条の十四において読み替えて準用する法第五十二条第一項の規定による書類の届出は、別記第六十六号様式による。
(令元規則一八・追加)
付則
この規則は、公布の日から施行する。
付則(昭和三一年規則第七一号)
この規則は、公布の日から施行する。
付則(昭和三三年規則第一七五号)
この規則は、昭和三十四年一月一日から施行する。
付則(昭和三四年規則第一一五号)
この規則は、公布の日から施行する。
付則(昭和三六年規則第一六一号)
この規則は、公布の日から施行する。
付則(昭和四〇年規則第一九二号)
この規則は、公布の日から施行する。
附則(昭和五〇年規則第六八号)
この規則は、昭和五十年四月一日から施行する。
附則(昭和五四年規則第一四〇号)
この規則は、公布の日から施行する。
附則(昭和五八年規則第一四号)
この規則は、昭和五十八年三月一日から施行する。
附則(昭和六一年規則第一八〇号)
1 この規則は、昭和六十一年十月一日から施行する。
2 この規則の施行の際、この規則による改正前の医療法施行細則第五号様式、第十一号様式、第十二号様式、第十六号様式、第十七号様式、第十九号様式から第十九号様式の三まで、第二十号様式及び第二十一号様式による用紙で、現に残存するものは、所要の修正を加え、なお使用することができる。
附則(平成元年規則第七二号)
1 この規則は、平成元年四月一日から施行する。
2 この規則の施行の際、この規則による改正前の医療法施行細則別記第一号様式、第三号様式、第四号様式の二、第八号様式及び第五十号様式による用紙で、現に残存するものは、所要の修正を加え、なお使用することができる。
附則(平成五年規則第三六号)
この規則は、平成五年四月一日から施行する。
附則(平成七年規則第七八号)
1 この規則は、平成七年四月一日から施行する。
2 この規則の施行の際、この規則による改正前の医療法施行細則別記第一号様式から第三十二号様式まで及び第三十六号様式から第五十六号様式までによる用紙で、現に残存するものは、なお使用することができる。
附則(平成九年規則第四五号)
1 この規則は、平成九年四月一日から施行する。
2 この規則の施行の際、この規則による改正前の医療法施行細則別記第一号様式、第六号様式から第九号様式まで、第十六号様式、第十七号様式及び第三十三号様式から第三十六号様式までによる用紙で、現に残存するものは、所要の修正を加え、なお使用することができる。
附則(平成一〇年規則第一四三号)
この規則は、公布の日から施行する。
附則(平成一一年規則第四四号)
1 この規則は、平成十一年四月一日から施行する。
2 この規則の施行の際、この規則による改正前の医療法施行細則別記第一号様式、第十九号様式の二及び第三十二号様式による用紙で、現に残存するものは、所要の修正を加え、なお使用することができる。
附則(平成一二年規則第二三一号)
1 この規則は、平成十二年四月一日から施行する。
2 この規則の施行の際、この規則による改正前の医療法施行細則別記第三十六号様式、第四十号様式から第四十二号様式まで、第四十五号様式、第四十六号様式、第四十八号様式、第五十一号様式、第五十五号様式及び第五十六号様式による用紙で、現に残存するものは、所要の修正を加え、なお使用することができる。
附則(平成一二年規則第三七二号)
この規則は、公布の日から施行する。
附則(平成一三年規則第二九号)
(施行期日等)
1 この規則は、公布の日から施行する。ただし、第二十条の改正規定(同条第一項に係る部分を除く。)、別記第二十一号様式の二の改正規定(同様式を別記第二十一号様式の三とする部分に限る。)、別記第二十一号様式の三から第二十七号様式までの改正規定及び別記第二十一号様式の次に一様式を加える改正規定は、平成十三年四月一日から施行する。
2 この規則の施行の際、この規則による改正前の医療法施行細則別記第一号様式、第二号様式、第四号様式から第五号様式まで、第五号様式の三から第六号様式まで、第七号様式、第九号様式、第十号様式、第十三号様式から第十五号様式まで、第十七号様式、第二十号様式から第二十七号様式まで及び第三十二号様式による用紙で、現に残存するものは、なお使用することができる。
(特別区における東京都の事務処理の特例に関する条例に基づき特別区が処理する事務の範囲等を定める規則の一部改正)
3 特別区における東京都の事務処理の特例に関する条例に基づき特別区が処理する事務の範囲等を定める規則(平成十二年東京都規則第百五十二号)の一部を次のように改正する。
〔次のよう〕略
附則(平成一四年規則第一七号)
1 この規則は、公布の日から施行する。
2 この規則の施行の際、この規則による改正前の医療法施行細則別記第一号様式、第二号様式、第四号様式、第五号様式の三、第六号様式から第七号様式まで、第九号様式、第十六号様式、第二十号様式、第二十一号様式及び第三十三号様式から第三十五号様式までによる用紙で、現に残存するものは、所要の修正を加え、なお使用することができる。
附則(平成一四年規則第一八七号)
1 この規則は、公布の日から施行する。
2 この規則の施行の際、この規則による改正前の医療法施行細則別記第二十二号様式、第三十三号様式及び第三十四号様式による用紙で、現に残存するものは、所要の修正を加え、なお使用することができる。
附則(平成一六年規則第二九五号)
1 この規則は、公布の日から施行する。
2 この規則の施行の際、この規則による改正前の医療法施行細則別記第二十七号様式、第二十八号様式、第二十九号様式の二、第三十号様式の二及び第三十号様式の三による用紙で、現に残存するものは、所要の修正を加え、なお使用することができる。
附則(平成一七年規則第六号)
1 この規則は、公布の日から施行する。
2 この規則の施行の際、この規則による改正前の医療法施行細則別記第一号様式、第二号様式及び第七号様式による用紙で、現に残存するものは、所要の修正を加え、なお使用することができる。
附則(平成一八年規則第二五八号)
この規則は、平成十八年十二月二十三日から施行する。ただし、第一条の改正規定は、平成十九年四月一日から施行する。
附則(平成一九年規則第八号)
この規則は、公布の日から施行する。
附則(平成一九年規則第二三三号)
1 この規則は、公布の日から施行する。
2 この規則の施行の際、この規則による改正前の医療法施行細則別記第四十五号様式による用紙で、現に残存するものは、所要の修正を加え、なお使用することができる。
附則(平成一九年規則第二三七号)
1 この規則は、公布の日から施行する。
2 この規則による改正後の医療法施行細則第二条第一項の規定は、平成十九年十二月三十一日までの間は、同項中「十一月三十日」とあるのは、「十二月二十八日」とする。
附則(平成二〇年規則第二四二号)
1 この規則は、平成二十年十二月一日から施行する。ただし、第五条の二第二項並びに別記第五号様式の三(第2片)及び第五号様式の四(第2片)の改正規定は、公布の日から施行する。
2 この規則の施行の際、この規則による改正前の医療法施行細則別記第五号様式の三、第五号様式の四、第五号様式の五、第四十六号様式、第四十七号様式及び第四十八号様式による用紙で、現に残存するものは、所要の修正を加え、なお使用することができる。
附則(平成二二年規則第二八号)
1 この規則は、公布の日から施行する。
2 この規則の施行の際、この規則による改正前の医療法施行細則別記第三十六号様式の二、第三十七号様式の四、第四十五号様式、第四十五号様式の二、第五十三号様式及び第五十四号様式による用紙で、現に残存するものは、所要の修正を加え、なお使用することができる。
附則(平成二二年規則第二〇四号)
この規則は、平成二十三年四月一日から施行する。
附則(平成三〇年規則第六五号)
この規則は、平成三十年四月一日から施行する。
附則(平成三〇年規則第一二九号)
この規則は、公布の日から施行する。
附則(令和元年規則第一八号)
この規則は、公布の日から施行する。
附則(令和元年規則第三〇号)
1 この規則は、令和元年七月一日から施行する。
2 この規則の施行の際、この規則による改正前の東京都規則の様式(この規則により改正されるものに限る。)による用紙で、現に残存するものは、所要の修正を加え、なお使用することができる。
附則(令和元年規則第八六号)
この規則は、公布の日から施行する。
附則(令和五年規則第五〇号)抄
1 この規則は、令和五年七月一日から施行する。
附則(令和五年規則第一三二号)
この規則は、公布の日から施行する。ただし、第三十五条の二の改正規定及び別記第四十五号様式の二の改正規定は、令和五年十月三十日から施行する。
附則(令和六年規則第二〇号)
この規則は、公布の日から施行し、この規則による改正後の医療法施行細則の規定は、令和五年四月一日から適用する。
附則(令和七年規則第一一二号)
1 この規則は、公布の日から施行する。
2 この規則の施行の際、この規則による改正前の医療法施行細則別記第一号様式の三、第六号様式、第二十号様式及び第二十一号様式による用紙で、現に残存するものは、所要の修正を加え、なお使用することができる。
附則(令和七年規則第一四一号)
1 この規則は、公布の日から施行する。
2 この規則の施行の際、この規則による改正前の医療法施行細則別記第二十二号様式から第二十八号様式まで、第二十九号様式の二、第三十号様式の二及び第三十号様式の三による用紙で、現に残存するものは、所要の修正を加え、なお使用することができる。
附則(令和七年規則第一七九号)
1 この規則は、公布の日から施行する。
2 この規則の施行の際、この規則による改正前の医療法施行細則の様式(この規則により改正されるものに限る。)による用紙で、現に残存するものは、所要の修正を加え、なお使用することができる。
別記
(平19規則237・追加、令元規則30・令7規則179・一部改正)

(平19規則237・追加、令元規則30・令7規則179・一部改正)

(平13規則29・全改、平14規則17・旧第1号様式・一部改正、平17規則6・平19規則233・一部改正、平19規則237・旧別記第1号様式繰下、令元規則30・令7規則112・令7規則179・一部改正)






(平13規則29・全改、平14規則17・平17規則6・平19規則233・令元規則30・令7規則179・一部改正)




(平7規則78・全改、平19規則233・令元規則30・令7規則179・一部改正)


(平7規則78・全改、平13規則29・平14規則17・平19規則233・令元規則30・令7規則179・一部改正)



(昭61規則180・追加、平元規則72・平5規則36・平7規則78・平13規則29・令元規則30・一部改正)

(平5規則36・全改、平7規則78・平13規則29・令元規則30・令7規則179・一部改正)


(昭61規則180・追加、平7規則78・令元規則30・一部改正)

(平13規則29・全改、平14規則17・平19規則8・平20規則242・令元規則30・令7規則179・一部改正)



(平19規則8・全改、平20規則242・令元規則30・令7規則179・一部改正)



(平30規則65・全改、令元規則30・令7規則179・一部改正)


(平30規則65・全改、令元規則30・令7規則179・一部改正)


(平10規則143・追加、平13規則29・一部改正、平19規則8・旧第5号様式の6繰下・一部改正、令元規則30・一部改正)

(平10規則143・追加、平13規則29・一部改正、平19規則8・旧第5号様式の7繰下・一部改正、令元規則30・一部改正)

(昭61規則180・全改、平7規則78・平9規則45・平13規則29・平14規則17・平19規則233・令元規則30・令7規則112・令7規則179・一部改正)


(平7規則78・全改、平9規則45・平14規則17・平19規則233・令元規則30・令7規則179・一部改正)


(平13規則29・全改、平14規則17・平17規則6・平19規則233・令元規則30・令7規則179・一部改正)







(平7規則78・全改、平9規則45・平19規則233・令元規則30・令7規則179・一部改正)




(平7規則78・全改、平9規則45・平13規則29・平14規則17・平19規則233・令元規則30・令7規則179・一部改正)




(平13規則29・全改、平19規則233・令元規則30・令7規則179・一部改正)

(平10規則143・全改、令元規則30・令7規則179・一部改正)


(昭61規則180・追加、平7規則78・平10規則143・令元規則30・令7規則179・一部改正)

(平19規則233・追加、令元規則30・一部改正)

(昭61規則180・全改、平7規則78・令元規則30・令7規則179・一部改正)

(昭61規則180・追加、平7規則78・令元規則30・一部改正)

(平7規則78・全改、平13規則29・令元規則30・令7規則179・一部改正)

(平7規則78・全改、平13規則29・令元規則30・令7規則179・一部改正)

(平13規則29・全改、令元規則30・令7規則179・一部改正)

(昭61規則180・全改、平7規則78・平9規則45・平14規則17・平19規則233・令元規則30・令7規則179・一部改正)

(昭61規則180・追加、平7規則78・令元規則30・一部改正)

(昭61規則180・全改、平7規則78・平9規則45・平13規則29・平19規則233・令元規則30・令元規則86・令7規則179・一部改正)


(昭61規則180・追加、平7規則78・令元規則30・一部改正)

(昭61規則180・全改、平7規則78・平30規則129・令元規則30・令7規則179・一部改正)

(昭61規則180・全改、平7規則78・平30規則129・令元規則30・一部改正)

(平13規則29・全改、平14規則17・平19規則233・令元規則30・令7規則112・令7規則179・一部改正)

(平13規則29・全改、平14規則17・平19規則233・令元規則30・令7規則112・令7規則179・一部改正)

(平13規則29・追加、令元規則30・令7規則179・一部改正)


(昭61規則180・追加、平5規則36・平7規則78・一部改正、平13規則29・旧第21号様式の2繰下・一部改正、令元規則30・一部改正)

(昭61規則180・追加、平7規則78・一部改正、平13規則29・旧第21号様式の3繰下、令元規則30・一部改正)

(平13規則29・全改、平14規則187・令元規則30・令7規則141・令7規則179・一部改正)





(平13規則29・全改、令元規則30・令7規則141・令7規則179・一部改正)



(平13規則29・全改、令元規則30・令7規則141・令7規則179・一部改正)




(平13規則29・全改、令元規則30・令7規則141・令7規則179・一部改正)





(平13規則29・全改、令元規則30・令7規則141・令7規則179・一部改正)



(平13規則29・全改、平16規則295・令元規則30・令7規則141・令7規則179・一部改正)





(令7規則141・全改、令7規則179・一部改正)

(平元規則72・全改、平7規則78・平12規則231・令7規則179・一部改正)

(平元規則72・追加、平7規則78・平12規則231・平16規則295・令7規則141・令7規則179・一部改正)

(平元規則72・全改、平7規則78・平12規則231・令7規則179・一部改正)

(平元規則72・全改、平7規則78・平12規則231・平16規則295・令7規則141・令7規則179・一部改正)

(令7規則141・全改、令7規則179・一部改正)

第31号様式及び第31号様式の2 削除
(平5規則36)
第32号様式から第35号様式まで 削除
(令元規則86)
(令5規則132・全改)

(令5規則132・全改)

(昭61規則180・追加、平7規則78・平9規則45・令元規則30・一部改正)

(平9規則45・追加、令元規則18・令元規則30・令5規則132・一部改正)

(平9規則45・追加、令元規則18・令元規則30・一部改正)

(平22規則28・全改、令元規則30・一部改正)

(令元規則18・追加、令元規則30・令5規則132・一部改正)

(令元規則18・追加、令元規則30・一部改正)

(令元規則18・追加、令元規則30・令5規則132・一部改正)

(令元規則18・追加、令元規則30・一部改正)

(令元規則18・追加、令元規則30・令5規則132・一部改正)

(令元規則18・追加、令元規則30・一部改正)


(昭61規則180・追加、平7規則78・令元規則18・令元規則30・令5規則132・一部改正)

(昭61規則180・追加、平7規則78・令元規則18・令元規則30・一部改正)

(昭61規則180・追加、平7規則78・平12規則231・令元規則18・令元規則30・令5規則132・一部改正)

(昭61規則180・追加、平7規則78・平12規則231・令元規則18・令元規則30・令5規則132・一部改正)

(令5規則132・全改)

(昭61規則180・追加、平7規則78・令元規則18・令元規則30・一部改正)

(昭61規則180・追加、平7規則78・平19規則233・令元規則18・令元規則30・令5規則132・一部改正)

(平22規則28・全改、令元規則18・令元規則30・令5規則132・一部改正)

第45号様式の2 削除
(令5規則132)
(令5規則132・追加)

(令5規則132・全改)

(昭61規則180・追加、平7規則78・平20規則242・令元規則30・一部改正)

(令5規則132・全改)

(昭61規則180・追加、平7規則78・平19規則233・令元規則30・令5規則132・一部改正)

(昭61規則180・追加、平元規則72・平7規則78・平19規則233・令元規則30・一部改正)

(令5規則132・全改)

(昭61規則180・追加、平7規則78・令元規則18・令元規則30・一部改正)

(令5規則132・全改)

(令元規則18・追加、令元規則30・一部改正)

(令5規則132・全改)

(令元規則18・追加、令元規則30・一部改正)

(令5規則132・全改)

(令元規則18・追加、令元規則30・一部改正)

(昭61規則180・追加、平7規則78・平12規則231・平19規則233・一部改正、令元規則18・旧第55号様式繰上・一部改正、令元規則30・令5規則132・一部改正)

(昭61規則180・追加、平7規則78・平12規則231・平19規則233・一部改正、令元規則18・旧第56号様式繰上・一部改正、令元規則30・令5規則132・一部改正)

(令5規則132・全改)

(令元規則18・追加、令元規則30・一部改正)

(令5規則132・全改)

(令元規則18・追加、令元規則30・一部改正)

(令5規則132・全改)

(令5規則132・全改)

(令元規則18・追加、令元規則30・一部改正)

(令元規則18・追加、令元規則30・令5規則132・一部改正)

(令元規則18・追加、令元規則30・一部改正)

(令元規則18・追加、令元規則30・令5規則132・一部改正)

(令元規則18・追加、令元規則30・一部改正)

(令元規則18・追加、令元規則30・令5規則132・一部改正)
